
Comparativa Resultados Métodos Avanzados De Hipertrofia
Para todos los amantes de la fuerza y la hipertrofia hoy os traemos un pequeño artículo resumen que compara los resultados en el desarrollo de ambas características según el tipo de entrenamiento utilizado por el deportista.
Realmente, queremos saber si utilizar ciertos patrones de entrenamiento, como los rest-pause, las series descendentes (drop-set) o las series clusterizadas, nos ofrecen una ventaja en cuanto a los resultados de ganancia de fuerza e hipertrofia en comparación con un método tradicional de entrenamiento, basado en series y descansos más o menos largos.
Series tradicionales vs. Rest Pause (Prestes et al., 2019)
El Rest Pause ofrece un patrón de trabajo que se apoya mucho en la fatiga del deportista. Consiste en dividir una serie en pequeñas subseries al fallo con descansos muy breves entre ellas, de tal manera que en una serie estoy un mayor numero de repeticiones cerca del fallo.
- Series tradicionales: 3 x 6 repeticiones al 80% 1RM, con descansos de 2-3’ entre series.
- Rest Pause: Serie al fallo con el 80% de 1RM, luego subseries hasta el fallo con 20 segundos de descanso entre subseries. Máximo volumen: 18 repeticiones (para igualar volumen con patrón tradicional.
Los resultados de este análisis muestran que a nivel de hipertrofia hay una ligera ventaja del rest pause frente al método tradicional. En cuanto a fuerza general, no hay prácticamente diferencias.
La principal ventaja del Rest Pause es la eficiencia del entrenamiento, que conlleva un 40% menos de tiempo en el entrenamiento, de 57 minutos el tradicional a 35minutos el rest pause para el mismo volumen.

Es importante tener en cuenta que el trabajo cerca del fallo produce una fatiga muy alta. Esta fatiga, combinada con una pérdida de técnica en el deportista, conduce a una mayor probabilidad de lesión a medio-largo plazo.
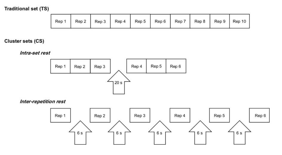
Series tradicionales vs. Series clusterizadas (Nicholson, Ispoglou y Bissas, 2016)
Los patrones de entrenamiento utilizados han sido los siguientes:
- Series tradicionales 1: 4 x 6 repeticiones al 85% 1RM, con descansos de 5’ entre series
- Series tradicionales 2: 5×10 repeticiones al 70% 1RM, con descansos de 1:30 min.
- 1º tipo de series clusterizadas: 4×6/1 (subseries de 1 repetición) al 85% 1RM, con 25 segundos de descanso entre subseries y 5 min de descanso entre series.
- 2º tipo de series clusterizadas: 4×6/1 (subseries de 1 repetición) al 90% 1RM, con 25 segundos de descanso entre subseries y 5 min de descanso entre series
Esquema de series clusterizadas

Este estudio muestra que a igualdad de volumen no se produce mayor ganancia de fuerza o hipertrofia con el método de clusters en comparación con el método tradicional (ya que aunque se mantiene mejor la producción de fuerza en cada subserie, la limitación de fatiga también limita la mejora de fuerza e hipertrofia y se equilibra (lo que gano de un lado lo pierdo por otro).
Sí es cierto que las series clusterizadas, al limitar la fatiga, pueden permitir al deportista trabajar con mas volumen y ahí sí se podría llegar a ver una mejora con respecto a la estructura de trabajo tradicional.
Series tradicionales vs. Series descendentes (Fink, Schoenfeld, Kikuchi y Nakazat, 2018)
El estudio de Fink y Schoenfeld de 2018 comparó dos enfoques, uno tradicional con tres series al fallo con peso de 12RM, con descansos de 1:30 entre series. Por otro lado, se comparó con un patrón de series descendentes, comenzando con un 12RM y reduciendo un 20% sin descanso, finalizando la serie cuando no se podía realizar una repetición más.

El resultado del estudio arrojó una mayor hipertrofia en aquellos deportistas que habían utilizado las series descendentes en comparación con las series tradicionales. Si bien es cierto que esta diferencia se daba principalmente en ejercicios de aislamiento, ya que en ejercicios generales y más multiarticulares no se daba tal mejora.
Puedes aprender mucho mas aquí con nosotros MÁSTER de Entrenador Personal, en el que encontrarás información actualizada y completa de todo lo que rodea al acondicionamiento físico y la salud.
No dudes en contactarnos por teléfono/whatsapp (687449479) o vía email (alberto@apeced.es).





